公务邮箱
|
首页
组织机构
海地要闻
成果快讯
工作动态
地质云
学术期刊
科普基地
联系我们
首页
>
通知公告
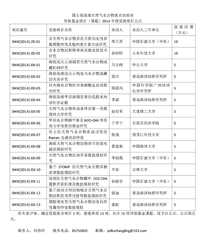
部水合物重点实验室2014年资助项目公示
来源:
海洋地质实验检测中心
作者:
孟庆国
发布时间:
2014-05-16
上一篇:
高分辨地震勘探优化研究重新招标公告
下一篇:
“天津幅陆域地质综合研究”招标公告